Aqm1602xa Rn Gbw 文字



lcdモジュール 16 2行 白色バックライト付 白文字 青背景 aqm1602y nlw bbw ディスプレイ 表示器 秋月電子通商 電子部品 ネット通販

lcdモジュール 16 2行 白色バックライト付 白文字 青背景 aqm1602y nlw bbw ディスプレイ 表示器 秋月電子通商 電子部品 ネット通販

Lcd I2c接続 の使い方 Arduino

Lcd I2c接続 の使い方 Arduino

i2c接続小型キャラクタlcdモジュール 16 2行 3 3v 5v ピッチ変換キット ディスプレイ 表示器 秋月電子通商 電子部品 ネット通販

i2c接続小型キャラクタlcdモジュール 16 2行 3 3v 5v ピッチ変換キット ディスプレイ 表示器 秋月電子通商 電子部品 ネット通販

i2c接続小型キャラクタlcdモジュール 16 2行 3 3v 5v ピッチ変換キット ディスプレイ 表示器 秋月電子通商 電子部品 ネット通販

i2c接続小型キャラクタlcdモジュール 16 2行 3 3v 5v ピッチ変換キット ディスプレイ 表示器 秋月電子通商 電子部品 ネット通販

I2c薄型液晶ディスプレイ Lcd Aqm1602xaの使い方 セッピーナの趣味の天文計算

I2c薄型液晶ディスプレイ Lcd Aqm1602xaの使い方 セッピーナの趣味の天文計算

lcdモジュール 16 2行 aqm1602y rn gbw ディスプレイ 表示器 秋月電子通商 電子部品 ネット通販

lcdモジュール 16 2行 aqm1602y rn gbw ディスプレイ 表示器 秋月電子通商 電子部品 ネット通販

lcdモジュール 16 2行 aqm1602y rn gbw ディスプレイ 表示器 秋月電子通商 電子部品 ネット通販

かずいの雑記帳4 I2c Lcd表示器 Aqm1602xa Rn Gbw

かずいの雑記帳4 I2c Lcd表示器 Aqm1602xa Rn Gbw

Lcdで動作をモニターしたりsdカードにログを保存したり 続 バイク好き セロリ嫌い

Lcdで動作をモニターしたりsdカードにログを保存したり 続 バイク好き セロリ嫌い

I2c薄型液晶ディスプレイ Lcd Aqm1602xaの使い方 セッピーナの趣味の天文計算

I2c薄型液晶ディスプレイ Lcd Aqm1602xaの使い方 セッピーナの趣味の天文計算

Lcd I2c接続 の使い方 Arduino

Lcd I2c接続 の使い方 Arduino

ラジオペンチ Arduinoでi2cキャラクタ液晶を使う その2 ライブラリの選定

ラジオペンチ Arduinoでi2cキャラクタ液晶を使う その2 ライブラリの選定

Stm32 で Lcd モジュール Aqm0802a Rn Gbw を使う

Stm32 で Lcd モジュール Aqm0802a Rn Gbw を使う

Ja2gqp S Blog 2020

Ja2gqp S Blog 2020

2020 Ja2gqp S Blog

2020 Ja2gqp S Blog

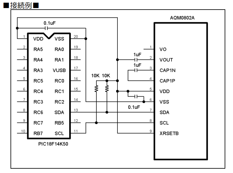
Pic18f46k22でi2c液晶 Aqm0802a Rn Gw に文字を表示 C言語

Pic18f46k22でi2c液晶 Aqm0802a Rn Gw に文字を表示 C言語

無職になりたい人の日記

無職になりたい人の日記

温度を測る その2 キャラクタ表示lcdへ温度を表示 Arduinoクックブック

温度を測る その2 キャラクタ表示lcdへ温度を表示 Arduinoクックブック

Ja2gqp S Blog 2020

Ja2gqp S Blog 2020

lcdモジュール 16 2行 白色バックライト付 aqm1602y flw fbw ディスプレイ 表示器 秋月電子通商 電子部品 ネット通販

lcdモジュール 16 2行 白色バックライト付 aqm1602y flw fbw ディスプレイ 表示器 秋月電子通商 電子部品 ネット通販

Arduinoからst7032で表示する Blog ルパティ

Arduinoからst7032で表示する Blog ルパティ

Null 秋月 小型i2c液晶 Aqm0802a Rn Gbw 駆動方法

Null 秋月 小型i2c液晶 Aqm0802a Rn Gbw 駆動方法

Bme280 熱中症モニターの製作

Bme280 熱中症モニターの製作

ソフトウェア開発時のデバッグ ロジアナを使って通信解析 Wti

ソフトウェア開発時のデバッグ ロジアナを使って通信解析 Wti

ライドのメモ帳 ラズベリーパイ2 キャラクタlcd表示

ライドのメモ帳 ラズベリーパイ2 キャラクタlcd表示

Source : pinterest.com